蕉城区启用应急物资运输车辆通行证的通告
为加强疫情防控期间重要应急物资供应,保障群众正常生产生活需求,根据宁德市应对疫情指挥部《关于做好疫情防控期间应急货物运输车辆通行证发放工作的通知》(宁应对疫情指挥部综〔2022〕20号)文件精神,近日我区启动疫情防控期间自重点地区入(返)宁应急物资运输车辆通行证发放工作,确保应急物资在辖区各交通查验点快速通行。
《货物运输车辆通行证》(以下简称《通行证》)发放适用于疫情防控期间自上海、吉林等重点地区和国内中高风险地区所在城市入(返)宁的医疗物资、民生物资、重要生产物资、农业生产、农产品物资以及邮政快递等其他重要应急运输保障。相关企业可向我区对应的卫健、发改、工信、农业农村、住建、邮政等相关职能部门提交申请,《通行证》在宁德市范围内互认。
保障抗疫医疗物资类由蕉城区卫健局负责审核发放
联系人:钟先生
联系电话:13850350936
电子邮箱:fcxl3h@163.com;
保障民生物资类由蕉城区发改局负责审核发放
联系人:郑先生
联系电话:15259301191
电子邮箱:gxgw3659@163.com;
保障工业生产资料类由蕉城区工信局负责审核发放
联系人:关女士
联系电话:0593-2861333
电子邮箱:1796419116@qq.com;
保障农业生产物资及农产品供应类由蕉城区农业农村局负责审核发放
联系人:郑先生
联系电话:0593-2935699
电子邮箱:njzy115225@126.com;
保障住建生产资料类由蕉城区住建局负责审核发放
联系人:陈先生
联系电话:0593-2823618
电子邮箱:2728316086@qq.com;
邮政快递类由宁德市邮政管理局负责审核发放
联系人:余先生
联系电话:0593-2789577
电子邮箱:ndyzglj@163.com;
审核审批时间 统一安排在每日的:8:00-17:30 ;相关职能部门原则上2个小时内以电子邮件方式核发《通行证》。
驾乘人员在收到《货物运输车辆通行证》后由申请人自行按A4纸标准打印,经过查验点时主动出示,提供的证明与《通行证》信息一致,体温正常且持48小时内核酸阴性证明的予以通行。驾乘人员原则上不下车,货物装卸完毕后原路返回,不得逗留,确实需要落地的,经企业同意后,纳入我区地方疫情防控体系。
附件(点击下载):
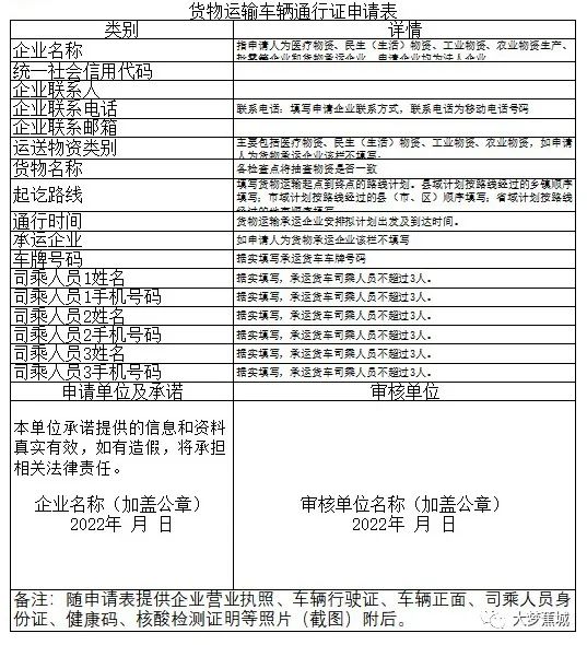
1.货物运输车辆通行证申请表
2.货物运输车辆通行证办理流程图
3.货物运输车辆通行证(样表)
蕉城区应对新冠肺炎疫情工作
指挥部交通检疫组




来源:大梦蕉城
编辑:陈娥